抢滩布局2025三季度不动产资本金融报告
发布日期:2025-10-16 08:48:03摘要:不动产投资增速持续走弱,外资、险资“抢滩”布局国内核心城市优质资产。(报告期:2025.06.17-2025.10.15)
观点指数 工业产能承压、物价低位徘徊,固定资产投资增速持续下滑。内需疲软与政策克制主导三季度经济运行,生产、消费、投资均呈现弱势特征,工业产能利用率因抢出口效应减弱承压,物价低位运行,人民币汇率升值,不动产投资增速持续走弱,8月固定资产投资(不含农户)累计同比增速仅0.5%,其中民间投资增速低迷至-2.3%,房地产开发投资累计同比跌幅扩大至-12.9%,创24月新低。
市场延续“保交楼优先于新开工”特征,开发商以去库存和改善现金流为主,新增投资意愿低迷,这种内需疲软直接拖累不动产产业链,导致建筑、建材、家具、家电等上下游企业订单减少、投资意愿骤降,同时房价波动通过“财富效应”抑制居民消费,居民对不动产资产价值预期减弱后收缩非必要消费支出,进一步削弱市场信心并形成负向循环。
美元走弱促进人民币资产配置热情,外资布局不动产市场步伐加快。中美经贸谈判进展与美联储降息为国内经济提供外部支撑,美元走弱提升非美元资产吸引力。中美第三、四轮经贸谈判后,美方对等关税中24%部分推迟3个月,中方反制措施同步延期,美国对华平均关税维持57.6%,美联储9月降息25个基点至4.00%-4.25%,2025年四季度预计再降50个基点,2026年预期降息1次。

美元指数年内累计下跌9.82%,走弱趋势推动新兴市场资产表现改善,中国有望受益于全球流动性宽松,而美元走弱提升人民币资产吸引力,外资加大了对国内不动产市场的配置力度,尤其是核心城市优质资产,同时美联储降息降低全球融资成本,缓解不动产企业海外债务压力,但国内不动产投资信心修复仍需依赖本土政策协同。
A股不动产融资“住商产”格局凸显,不动产配售主导港股融资市场。2025年三季度A股一级市场不动产行业融资规模呈现显著分化特征,其中住宅不动产以1134.23亿元的总额占据主导地位,占行业总融资规模的84.5%,反映市场对居住需求的持续关注;商业不动产融资138.90亿元,占比10.3%,体现了商业地产在运营模式创新与资产证券化推动下的融资活力。
产业不动产融资68.50亿元,占比5.1%,虽规模小但聚焦工业物流、数据中心等新兴领域,契合产业升级与实体经济发展需求,整体融资结构凸显不动产行业“居住为本、商业为辅、产业为新”的多层次发展格局。

产业领涨住宅跟随,商业估值提升审慎。A股三个不动产板块的市净率呈现差异化演变的趋势,住宅不动产市净率从2024年的0.83稳步提升至2025Q2的0.87,虽整体仍低于1(反映市场对传统住宅开发估值的保守态度),但持续上升的态势显示了行业在政策托底与需求修复下逐步获得估值修复动能。
商业不动产市净率由2024年的0.85微增至2025Q2的0.86,增幅小于住宅板块,表明商业地产受困于运营模式转型压力(如购物中心向体验式消费升级)及租金回报率波动,市场对其估值提升更为审慎;
产业不动产则以显著高于前两者的市净率表现突出——从2024年的1.93跃升至2025Q2的2.04,成为唯一突破1且持续走高的板块,这主要得益于工业物流、数据中心等新兴产业地产在数字经济与实体经济融合背景下的高成长性预期,以及资产证券化(如REITs)推动的估值重塑,反映了市场对产业升级方向的高度认可与资金偏好,三者整体格局形成“产业领涨、住宅跟涨、商业滞涨”的估值分化特征。

三季度我国房地产市场呈现“政策托底+趋势筑底”的双重特征。在政策层面,三季度多次会议强调要采取有力措施巩固房地产市场止跌回稳态势,8月份北京、上海、深圳等核心城市进一步放开限购并优化住房公积金政策,形成政策组合拳。
市场趋势方面,在新房端,截至7月份,70城新建商品住宅销售价格同比下降至-3.37%,降幅较6月收窄了0.3个百分点,自2024年11月以来已连续9个月收窄;二手房端,2025年7月,70城二手住宅销售价格同比下降至-5.85%,降幅较6月收窄了0.2个百分点,已经连续10个月收窄。
当前房价指数同比指标的改善,进一步释放出房价筑底的积极信号,增强了市场对房价趋稳的预期。
值得注意的是,三季度作为传统市场淡季,房企普遍加大降价促销力度,这在客观上加剧了环比指标的下行压力;但从长期视角来看,同比指标的持续改善仍印证了房价筑底信号的持续性。不过需关注的是,由于去年同期924新政带来的高基数效应,未来同比指标仍存在进一步下降的可能。
相较于住宅开发行业,商业不动产企业财务状况相对稳健,2025年Q2净负债率稳定保持在8%左右,相较2025年Q1大幅提升了31.79个百分点,企业的偿债能力弱化,但Q1行业普遍暂停新增投资。
2024年底至2025年初,多家头部企业通过出售酒店、写字楼等重资产,将现金储备提升至负债规模之上,形成净现金头寸,抬高了基数。因此,后续情况仍有待进一步观察。例如:王府井就在5月份挂牌转让旗下商业物业公司100%股权,同时还关闭了1家购物中心门店和2家百货门店。
EBITDA利润率虽有所下降,从27.75%降至13.09%,但相比一季度仍保持在较高水平,显示出较强的盈利能力,摊薄ROE均值和销售毛利率均值整体保持稳定,进一步证明了商业不动产企业的盈利能力和市场竞争力。
随着消费升级和线上线下融合趋势的加强,商业不动产企业如恒隆地产、华润万象生活等纷纷加大在体验式消费、智慧零售等领域的投入,通过引入新技术提升消费者体验,吸引更多客流,同时优化资产组合,降低负债水平,提升财务灵活性。

企业在近年来面临高负债和盈利压力,其净负债率均值持续上升,从2022年的65.31%升至2025年Q2的90.56%,反映出行业整体负债水平较高,财务风险加大,尽管EBITDA利润率从42.99%波动下降至42.33%,仍保持较高水平,但摊薄ROE均值从7.73%降至-0.33%,显示出企业盈利能力受到挑战,销售毛利率均值从36.38%降至29.27%,表明成本控制和市场竞争的加剧。
面对这些财务挑战,产业园区类企业等强化与政府、科研机构的合作,推动产业升级和创新发展,通过建设专业园区、提供孵化服务等方式吸引优质企业入驻,提升项目价值和租金收入,同时也借助资产剥离优化融资结构,降低融资成本,提升财务稳健性。

综合来看,2025年仓储行业呈现“全国稳中有降、核心城市优胜劣汰”的格局。政策端需关注非核心区域仓储设施的盘活利用,而核心城市应把握低空置率窗口期,推动仓储业向智能化、绿色化升级,以维持长期竞争力。

仓储物流类企业则展现出较强的抗风险能力和稳健的财务表现,其净负债率均值从2022年的9.78%波动上升至2025年Q2的19.48%,但仍处于较低水平。EBITDA利润率虽有波动,但整体保持正数。摊薄ROE均值和销售毛利率均值也相对稳定,显示出较强的抗风险能力。
但同时也应注意到,贸易纠纷带来的不确定性,物流服务的需求仍然疲弱,租金下调压力较大。例如,顺丰房托在中期业绩会上表示,随着母公司顺丰集团签订的租约将于明年到期,相关续租租金将会视目前租金水平而定,预期租金会向下调整。

不动产信托登记试点深化,遗嘱信托与资产盘活成核心突破。广州《关于开展不动产信托财产登记试点工作的通知》明确,将试点范围扩展至全国性信托公司在广州的异地部门,并首次引入“预告登记”与“遗嘱信托程序”两大创新机制。
预告登记制度通过赋予信托机构在委托人未完成正式登记前的物权锁定权,有效防范了委托人擅自处分资产的风险,例如某高净值客户拟将房产信托给机构管理,通过预告登记可确保信托期间权属稳定,避免继承人或第三方主张权利。遗嘱信托程序则简化了法定继承人确认后的登记流程,信托机构可凭遗嘱信托文件单方申请登记,无需逐一征得继承人同意,显著提升了家族财富传承的效率。
银行融资渠道呈现结构性收缩,反映行业风险偏好调整。从2022年至2025年Q3,银行借款规模从478.60亿元降至432.49亿元,减少46.11亿元,成为有息负债中降幅最大的单一渠道。这一趋势与近年来银行业对房地产行业风险防控的强化直接相关——在“三道红线”等政策约束下,银行普遍收紧对高负债房企的信贷投放,转而优先支持优质国企及现金流稳定的项目。
值得注意的是,2025年Q2至Q3期间,银行借款出现短期回升(从384.00亿元增至432.49亿元),反映政策边际宽松下部分房企获得阶段性流动性支持,但整体收缩态势未改,显示行业去杠杆进程持续深化。
债券融资呈现“境内稳增、境外萎缩”分化格局,市场信心不一。境内债券规模微增3.48亿元至156.95亿元,而境外债券则大幅萎缩2.95亿元至2.46亿元,形成鲜明对比。境内债券的稳定增长得益于国内债券市场对房企融资的相对友好环境,尤其是优质房企通过公司债、中期票据等工具持续获得低成本资金;
而境外债券的锐减则反映了国际投资者对中国房地产行业风险的重估——受地缘政治、汇率波动及部分房企境外债违约事件影响,境外融资渠道基本处于冻结状态,2025年Q3境外债券规模已不足2022年的半成,凸显跨境融资环境的严峻性。
有息负债总量持续下行,行业去杠杆进程进入深水区。整体有息负债规模从2022年的982.34亿元降至2025年Q3的905.23亿元,减少77.11亿元,降幅达7.85%。这一趋势贯穿2023-2025年,仅2025年Q2出现短期反弹(从709.04亿元增至905.23亿元),主要源于当季部分融资渠道的集中到期再融资或季节性资金安排。
有息负债的持续收缩,既反映房企主动降杠杆的诉求,也体现监管政策、市场信心及融资环境变化对行业负债规模的硬约束。从结构看,银行借款、非标融资的收缩是主要驱动因素,而债券融资的分化则显示不同市场对房企风险定价的显著差异。总体而言,地产行业正通过多渠道融资结构调整,逐步实现从“规模扩张”向“质量优化”的转型,但这一过程仍伴随阵痛与不确定性。


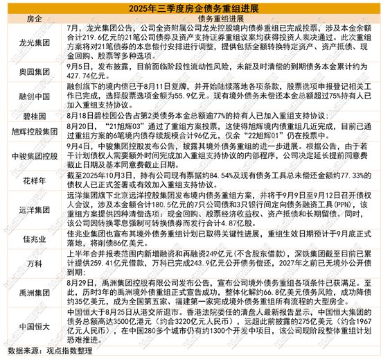
国资纾困显效与高负债房企清盘风险交织,风险出清进入结构性攻坚期。据观点指数不完全统计,2025年三季度,已完成境内及境外债重组的企业有融创、远洋、时代中国、龙光;境外债重组获批的企业有旭辉、佳兆业、禹洲地产、碧桂园等。房企债务重组呈现加速出清与策略分化并存的特征,折射出行业风险化解进入深水区。

险资领航长租赛道,资产证券化闭环加速成型。据观点指数不完全统计,在住房不动产领域三季度共录得5起大宗交易及融资事件,涉及资金约74.6亿元。友邦人寿以9.8亿元收购上海松江柚米社区2252套保租房,通过Pre-REITs基金实现40%控股,项目总建面13.66万㎡,月租金均价3000元,年收入约7296.5万元,坪效44.52元/㎡/月。该交易采用“控股+原运营方留任”的模式,旭辉持股降至20%并继续负责运营,形成产业与资本协同效应。
Pre-REITs作为险资参与长租公寓市场的核心路径,通过私募股权基金实现不动产所有权与运营权的分离。一方面可以规避险资直接持有不动产的合规限制,又保留了原运营商的专业管理能力,同时通过现金流梳理与资产估值优化,为公募REITs退出奠定基础。
市场扩容与价值重估并行,新兴业态成资本配置新宠。消费基础设施行业目前已上市10支REITs,总市值386.06亿元,占REITs市场的17.4%,中金唯品会奥莱REIT以34.8亿元的募资额创年内消费类REITs新高,首日涨幅26.81%,印证了市场的认可度。
二级市场呈现“新上市REITs领涨、存量REITs分化”的格局,消费复苏与政策利好构成上涨核心动力。新上市项目因高出租率、稳定现金流及“新零售”稀缺标签受资金追捧,反映市场对消费基础设施长期价值的信心。随着国内经济回暖,居民消费信心增强,消费支出增加。消费热潮直接带动消费基础设施REITs底层资产业绩提升,验证了市场对其长期价值的认可。



